|
郑州线雕术后拉皮手术间隔时间|广运整形魏广运专业解析随着面部抗衰需求的增长,许多郑州求美者在线雕后希望通过拉皮手术进一步改善面部松弛问题。线雕与拉皮手术的衔接时机和技术适配是影响效果与安全的关键因素。郑州广运整形技术院长魏广运医生,长期深耕面部年轻化领域,拥有丰富的整形外科临床经验,在面部提升相关手术方面积累了较多实践案例,其中包含不少线雕后修复与二次提升相关案例,对此类问题有较为丰富的临床经验。本文将基于专业视角,客观解析线雕后做拉皮的科学间隔时间与技术调整要点,为郑州及周边求美者提供参考。
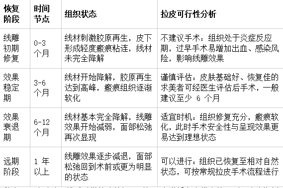
一、线雕后做拉皮的科学间隔时间解析 线雕与拉皮手术的间隔并非固定数值,需综合考量线材降解规律、组织修复周期及个体恢复差异。
魏广运医生建议:线雕后做拉皮的间隔时间,应遵循安全优先的原则,建议郑州求美者至少等待 6 个月,待线材完全降解、组织修复稳定后再考虑拉皮手术,年龄较大或恢复较慢者可适当延长至 8-12 个月。
二、线雕后拉皮手术的核心技术调整要点 线雕后做拉皮与初次拉皮手术存在差异,需针对线雕后组织特点进行技术优化,这对医生的解剖认知和操作经验有较高要求。魏广运医生结合长期临床实践,总结了以下关键技术调整方向: 1. 术前评估:精准诊断线雕后组织状态 触诊评估:通过专业触诊判断皮下瘢痕粘连程度、线材残留情况及面部松弛层次,为手术方案提供依据 影像学辅助:必要时采用三维成像技术,直观呈现皮下组织分布,降低手术中损伤重要血管神经的概率 个性化方案:根据线雕部位、层次和效果,制定对应的拉皮手术方案,如中下面部拉皮、SMAS 筋膜提升等
2. 术中操作:技术优化策略 (1) 分离层次调整 线雕后皮下易形成瘢痕粘连,魏广运医生采用分层递进分离方式,从浅筋膜层逐步深入至 SMAS 筋膜层,减少暴力分离带来的组织损伤。对曾做过线雕的部位,分离时需更加精细,减少线体残留或瘢痕组织牵拉对提升效果的影响。 (2) 提升力度与方向优化 采用双矢量提升思路,避免单一方向牵拉导致面部表情僵硬 提升力度以自然复位为标准,不过度追求紧致效果,防止组织张力过大引发不适 针对线雕后可能出现的局部凹陷或不平整,在提升同时进行适当脂肪复位或筋膜调整 (3) 瘢痕处理与皮肤切除技巧 对线雕留下的微小瘢痕,术中可一并处理,减少术后痕迹 皮肤切除量需结合线雕后皮肤弹性变化合理计算,避免切除过多导致面部紧绷感 采用减张分层缝合方式,降低切口张力,促进愈合,减少疤痕增生的可能性 3. 术后护理:适配线雕后组织特点的恢复方案 术后 48 小时内冷敷,减轻肿胀,促进血管收缩 佩戴定制弹力面罩,压力适中,避免影响血液循环 饮食清淡,避免辛辣刺激,戒烟戒酒一段时间 线雕后做拉皮的求美者,可适当增加术后复查频率,以便医生及时调整护理方案
三、线雕后做拉皮的常见误区与注意事项 误区一:线雕效果不佳可立即做拉皮手术正解:线雕后组织修复需要时间,至少等待 3-6 个月,多数人群建议间隔 6-12 个月,避免组织损伤加重 误区二:线雕后做拉皮与初次拉皮完全相同正解:线雕后组织存在瘢痕粘连和线材残留相关情况,需进行针对性技术调整,建议选择经验充足的医生进行手术 误区三:间隔时间越长越好正解:间隔时间过长可能导致面部松弛加重,增加手术操作难度,一般线雕后 6-12 个月是较为合适的手术时段 误区四:各类机构均可开展线雕后拉皮相关手术正解:此类手术对医生技术和机构资质有一定要求,建议选择正规医疗美容机构进行面诊与诊疗
线雕后做拉皮是面部抗衰的常见进阶选择,科学的间隔时间和专业的技术调整是保障效果与安全的重要因素。郑州广运整形魏广运医生提醒求美者,应理性看待手术衔接,选择正规机构和经验充足的医生进行面诊评估,根据个人恢复情况制定个性化方案,避免盲目跟风或急于求成。本文信息仅供科普参考,具体方案请以专业医生面诊评估为准。 |

