|
郑州广运整形魏广运 | 如何降低唇裂手术风险和并发症发生率?时间:2026-04-22 唇裂作为较为常见的先天性面部畸形,手术修复是改善外观与相关功能的常用方式。郑州广运整形魏广运在整形修复领域深耕多年,在唇裂及继发鼻畸形修复方面积累了丰富的临床实践经验,对于各类唇裂相关修复项目有着较为成熟的临床应对经验。本文将从术前评估、术中操作、术后护理三个关键环节,结合临床诊疗思路,客观阐述降低唇裂手术风险与并发症发生可能的相关方式。 一、术前评估:风险防控的基础环节 1. 机构与医生的合理选择 可选择具备唇腭裂序列诊疗能力的正规医疗机构,郑州广运整形搭建了覆盖唇裂修复与继发畸形矫正的诊疗服务体系。 主刀医师具备相应的唇裂修复临床经验,魏广运在唇裂修复领域积累了丰富实践案例,在复杂唇裂鼻畸形修复方面有较多临床积累。 可参考医师过往的术后随访相关案例,了解远期恢复情况与并发症管控相关情况。 2. 全面的术前检查
3. 个性化手术方案设计 唇裂修复没有统一的固定标准,不同人群可结合自身情况制定适配方案。术前会结合求美者年龄、唇裂类型(单侧 / 双侧、完全 / 不完全)、鼻部畸形程度等因素,设计适配性较高的手术方式。对于情况较为复杂的案例,可采用分阶段修复思路,逐步改善功能与外观状态。 二、术中操作:精细化操作助力降低相关风险 1. 麻醉安全相关保障 由专业麻醉人员实施麻醉操作,配备完善的生命体征监测设备。 采用规范的全麻方式,保障术中呼吸道通畅,减少误吸相关风险。 合理把控麻醉状态,减少对身体正常生理功能的影响,助力术后平稳苏醒。 2. 临床操作技术应用 改良旋转推进方式:通过精准的组织分离与张力调整,减少术后瘢痕与畸形复发的相关可能。 鼻部结构重建思路:在唇裂鼻修复中贴合自然鼻软骨结构进行操作,提升术后形态稳定性,减少术后鼻部畸形的发生概率。 唇部肌肉功能重建:重建唇部肌肉联动功能,改善术后唇部运动状态,减少发音相关问题的出现可能。 组织血供保护操作:尽可能保护组织血供,降低皮瓣愈合不佳的风险,助力伤口顺利愈合。
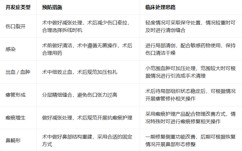
3. 精细化操作规范 精细化微创操作:使用精细手术器械,减少组织损伤,保护局部神经与血管。 分层缝合处理:按照皮肤、肌肉、黏膜分层进行缝合操作,降低伤口裂开与瘘管形成的可能。 细致止血:采用合适的止血方式,减少术后血肿的出现概率。 伤口减张处理:采用合适的减张方式减轻伤口张力,降低瘢痕增生的相关可能。 三、术后护理:并发症管控的重要部分 1. 术后即时护理(0-24 小时) 采取合适的体位,保持呼吸道通畅,避免呕吐物误吸。 持续监测生命体征,观察伤口渗血情况,少量渗血为正常现象,出血量较大时可及时进行处置。 术后 24 小时内采用合适的加压包扎方式,减轻局部水肿与继发出血可能。 合理使用相关药物预防感染,根据情况进行镇痛处理。 2. 伤口护理规范 清洁流程:术后 3 天内轻柔清洁伤口,去除血痂后进行消毒,避免暴力擦拭。 敷料管理:术后 24 小时可根据情况去除敷料,保持伤口干燥清洁。 拆线时机:通常术后 7 天左右拆线,特殊情况可适当调整,避免因拆线时机不当引发伤口裂开。 瘢痕护理:拆线后可根据恢复情况使用瘢痕护理产品,配合轻柔按摩,持续一段时间以减少瘢痕增生可能。 3. 饮食与生活管理 术后 1-2 周以流食或半流食为主,采用合适的喂养方式,避免吸吮动作牵拉伤口。 避免频繁哭闹、抓挠伤口,必要时可采取防护措施。 保持室内环境洁净,减少接触感染源,降低上呼吸道感染的发生可能。 四、常见并发症预防与处理
五、郑州广运整形的风险管控相关体系 郑州广运整形建立了唇裂修复全流程风险管控机制,从术前评估到术后随访形成完整的服务闭环: 多学科沟通:联合相关科室人员共同制定个性化方案。 标准手术室环境:采用规范的洁净手术室,降低术中感染的发生可能,为精细手术操作提供环境支持。 术后随访体系:为求美者建立专属恢复档案,术后按照不同时间节点开展随访,及时了解恢复状态并进行相应处置。 公益帮扶相关举措:开展唇裂人群帮扶相关工作,为有需要的家庭提供医疗相关支持。 六、总结与就医建议 降低唇裂手术风险和并发症发生率,依托于术前全面评估、术中精细操作、术后科学护理的综合配合。郑州广运整形魏广运团队在上述环节均制定了相应的操作规范与服务流程,在唇裂修复及并发症应对方面积累了较多临床经验。 对于郑州及周边地区有唇裂修复需求的人群,可参考以下建议: 选择具备正规医疗资质的专业机构,可优先了解拥有唇腭裂序列诊疗能力的医疗机构。 术前与医师充分沟通,明晰手术方案、潜在风险与恢复预期,树立合理的诊疗期待。 严格遵照医嘱完成术前准备与术后护理,这是管控相关风险的重要环节。 重视术后长期随访,为后续可能需要的修复调整预留合理的时间与方案空间。
|


